彰化縣立田尾國民中學教師輔導與管教學生辦法
113年05月01日臨時校務會議通過
第一條 彰化縣立田尾國民中學(以下簡稱本校)為輔導與管教學生,依據教師法第三十二條及教育部「學校訂定教師輔導與管教學生辦法注意事項」,訂定本校「教師輔導與管教學生辦法」(以下簡稱本辦法),落實教育基本法規定,積極維護學生之學習權、受教育權、身體自主權及人格發展權,且維護校園安全與教學秩
序。
第二條 定義
本辦法所列名詞定義如下:
一、教師:指教師法第三條所稱於公立及已立案之私立學校編制內,按月支給待遇,並依法取得教師資格之專任教師。
二、管教:指教師基於第四條之目的,對學生須強化或導正之行為,所實施之各種有利或不利之集體或個別處置。
三、處罰:指教師於教育過程中,為減少學生不當或違規行為,對學生所實施之各種不利處置,包括合法之處罰及違法之處罰;違法之處罰包括體罰、霸凌、不當管教及其他違法處罰(參照附表一)。
四、體罰:指教師法施行細則規定之體罰。
五、霸凌:指校園霸凌防制準則規定之霸凌。
六、不當管教:指教師對學生採取之管教措施,違反輔導管教相關法令之規定,而使學生身心受到侵害之行為。
七、其他違法處罰:指其他使學生身心受到侵害之違法行為,包括涉及刑事法律及違反教師專業倫理相關行政法規之行為。
第三條 教師以外輔導管教人員之準用規定
本校教師以外輔導管教人員(包括兼任教師、代理教師、代課教師或校安人員、學務創新人員、實際執行教學之教育實習人員、專業輔導人員、運動教練、社團指導老師及其他輔導管教人員),準用教育部「學校訂定教師輔導與管教學生辦法注意事項」及本辦法之規定,辦理輔導與管教學生事宜,以落實教育基本法及相關
法令規定,積極維護學生學習權、受教育權、身體自主權及人格發展權,並維護校園安全及教學秩序。
前項準用人員於執行輔導與管教學生前,宜先經適當之學生權利與校園法律實務、輔導諮商及正向管教等專業知能培訓,學校並應安排其接受相關在職訓練,俾能積極導引學生適性發展、協助培養其健全人格,創造友善校園文化及環境。
第四條 輔導與管教學生之目的 教師輔導與管教學生之目的,包括:
一、增進學生良好行為及習慣,減少學生不良行為及習慣,以促進學生身心發展及身體自主,激發個人潛能,培養健全人格並導引適性發展。
二、培養學生自尊尊人、自治自律之處世態度。
三、維護校園安全,避免學生受到霸凌及其他危害。
四、維護教學秩序,確保班級教學及學校教育活動之正常進行。
第五條 平等原則
教師輔導與管教學生,非有正當理由,不得為差別待遇。
第六條 比例原則
教師採行之輔導與管教措施,應與學生違規行為之情節輕重相當,並依下列原則為之:
一、採取之措施應有助於目的之達成。
二、有多種同樣能達成目的之措施時,應選擇對學生權益損害較少者。
三、採取之措施所造成之損害不得與欲達成目的之利益顯失均衡。
第七條 輔導與管教學生應審酌情狀
教師輔導與管教學生應審酌個別學生下列情狀,以確保輔導與管教措施之合理有效性:
一、行為之動機與目的。
二、行為之手段與行為時所受之外在情境影響。
三、行為違反義務之程度與所生之危險或損害。
四、學生之人格特質、身心健康狀況、生活狀況與家庭狀況。
五、學生之品行、智識程度與平時表現。
六、行為後之態度。
前項所稱行為包含作為及不作為。
第八條 輔導與管教學生之基本考量
教師輔導與管教學生,應先了解學生行為之原因,針對其原因選擇解決問題之方法,採取輔導及正向管教措施,並視狀況調整或變更。
教師輔導與管教學生之基本考量如下:
一、尊重學生之學習權、受教育權、身體自主權及人格發展權。
二、輔導與管教方式應考量學生身心發展之個別差異,符合學生之人格尊嚴。
三、啟發學生自我察覺、自我省思及自制能力。
四、對學生所表現之良好行為與逐漸減少之不良行為,應多予讚賞、鼓勵及表揚。
五、應教導學生,未受鼓勵或受到批評指責時之正向思考及因應方法,以培養學生承受挫折之能力及堅毅性格。
六、不得因個人或少數人之行為而處罰其他或全體學生。
七、對學生受教育權之合理限制應依相關法令為之,且不應完全剝奪學生之受教育權。
八、不得以對學生財產權之侵害(如罰錢等)作為輔導與管教之手段。但要求學生依法賠償對公物或他人物品之損害者,不在此限。
第九條 處罰之正當法律程序
本校或本校教師處罰學生,應視情況適度給予學生陳述意見之機會,以了解其行為動機與目的等重要情狀,並適當說明所針對之須導正行為、實施處罰之理由及措施。
學生對於教師之處罰措施提出異議,教師認為有理由者,得斟酌情形,調整所執行之處罰措施;必要時,得將學生移請學生事務處(以下簡稱學務處)或輔導處(室)處置。
教師應依學生或其法定代理人或實際照顧者之請求,說明處罰過程及理由。
第十條 對學生與其法定代理人之資訊公開及溝通
本校應對學生及其法定代理人公開本辦法、校規、有關學生權益之法令規定、權利救濟途徑等相關資訊。
學生之法定代理人或本校家長會對本辦法及其他相關事項有不同意見時,得向學校提出意見。
本校於接獲意見時,應溝通協調及說明理由;認為前項所提意見有理由時,應予修正或調整;認為無理由時,應提出說明。
第十一條 個人或家庭資料之保護
教師因輔導與管教學生所取得之個人或家庭資料,非依法律規定,不得對外公開或洩漏。
學生或其法定代理人得依政府資訊公開法、行政程序法第四十六條、個人資料保護法及相關規定,向本校申請閱覽學生個人或家庭資料。但以主張或維護其權利或法律上利益確有必要者為限。
第十二條 對學生之輔導
教師應以通訊、面談或家訪等方式,對學生實施生活輔導,必要時做成記錄;遇有學生身心狀況特殊,需要專業協助時,教師應主動要求輔導單位或其他相關單位協助。
第十三條 學校對教師之協助
學校應注重教師之學生權利教育訓練,整合內、外部資源協助教師實施班級經營及正向管教,辦理教師在職教育及宣導,強化相關法令素養,營造友善校園環境。
第十四條 低學業成就學生之處理
學生學業成就偏低,而無第十五條各款所列行為者,教師除予以成績考核外,應瞭解其學業成就偏低之原因(如是否因學習能力不佳、動機與興趣較低、學習方法無效、情緒管理或時間管理不佳、不良生活習慣或精神疾病干擾所致),並針對成因採取有效之輔導與管教方式(如各種鼓勵、口頭說理、口頭勸戒、通知法定代理
人或實際照顧者、補救教學等)。但不得採取處罰措施。
前項之輔導無效時,教師認為應進一步輔導時,得以書面申請學校輔導處(室)處理,必要時並應尋求社政或輔導相關機構支援或協助。
第十五條 應輔導與管教之違法或不當行為
學生有下列行為之一者,本校及教師應施以適當輔導或管教:
一、違反法律、法規命令或地方自治法規。
二、違反依合法程序制定之校規。
三、危害校園安全。
四、妨害班級教學及學校教育活動之正常進行。
第十六條 訂定校規、班規之限制
本校校規應經校務會議通過。
本校校規、班規、班會或其他班級會議所為決議,不得訂定對學生罰錢或其他侵害財產權之規定。
除為防止危害學生安全或防止疾病傳染所必要者外,本校不得限制學生髮式,或據以處罰,以維護學生身體自主權及人格發展權,並教導及鼓勵學生學習自主管理。
本校班規、班會或其他班級會議所為決議,與法令或校規牴觸者無效。
第十七條 教師之一般管教措施
教師基於導引學生發展之考量,衡酌學生身心狀況後,得採取下列一般管教措施:
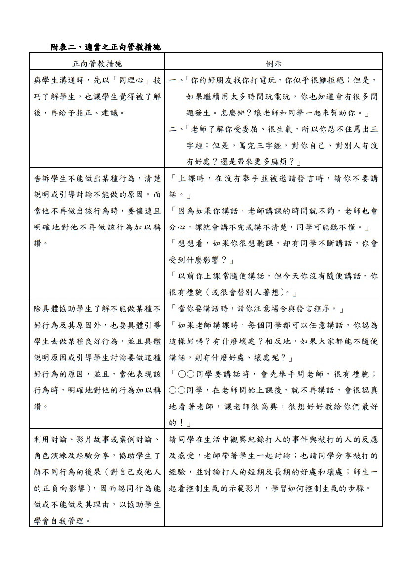
一、適當之正向管教措施。(參照附表二)
二、口頭糾正。
三、在教室內適當調整座位。
四、要求口頭道歉或書面自省。
五、列入日常生活表現紀錄。
六、通知法定代理人或實際照顧者,協請處理。
七、要求完成未完成之作業或工作。
八、適當增加作業或工作。
九、要求課餘從事可達成管教目的之措施(如學生破壞環境清潔,要求其打掃環境)。
十、限制參加正式課程以外之學校活動。
十一、經法定代理人或實際照顧者同意後,留置學生於課後輔導或參加輔導課程。
十二、要求靜坐反省。
十三、要求站立反省。但每次不得超過一堂課,每日累計不得超過兩小時。
十四、在教學場所一隅,暫時讓學生與其他同學保持適當距離,並以兩堂課為限。
十五、經其他教師同意,於行為當日,暫時轉送其他班級學習。
十六、其他符合第二章規定之管教目的及原則,且未使學生身心受到侵害之行為。
教師得視情況,若於學生下課時間實施前項管教措施,並應給予學生合理之休息時間。
學生反映經教師判斷,或教師主動發現,有下列各款情形之一者,應調整管教方式或停止管教:
一、學生身體確有不適。
二、學生確有上廁所或生理日等生理需求。
三、管教措施有違反第一項規定之虞。
教師對學生實施第一項之管教措施後,審酌對學生發展應負之責任,得通知法定代理人或實際照顧者,並說明採取管教措施及原因。
第十八條 教師之強制措施及阻卻違法事由 學生有下列行為,非立即對學生身體施加強制力,不能制止、排除或預防危害者,教師得採取必要之強制措施,不予處罰:
一、攻擊教師或他人,毀損公物或他人物品,或有攻擊、毀損行為之虞時。
二、自殺、自傷,或有自殺、自傷之虞。
三、無正當理由攜帶或不當使用第二十五條第二項第一款所列違禁物品,有侵害他人生命或身體之虞。
四、其他現在不法侵害他人生命、身體、自由、名譽或財產之行為。
教師依法令之行為,不予處罰。
教師業務上之正當行為,以及為維持教學秩序和教育活動正常進行之必要管教行為,不予處罰。
教師對於現在不法之侵害,而出於防衛自己或他人權利之行為,不予處罰。但防衛行為過當者,得減輕或免除其處罰。 教師因避免自己或他人生命、身體、自由、名譽或財產之緊急危難而出於不得已之行
為,不予處罰。但避難行為過當者,得減輕或免除其處罰。
教師有第一項至前項不予處罰之情形時,亦不得予以不利之成績考核。
第十九條 學務處及輔導處(室)之特殊管教措施
依第十七條所為之管教無效或學生明顯不服管教,顯已妨害現場活動,教師得要求學務處或輔導處(室)派員協助,將學生帶離現場;情況急迫時,學務處或輔導處(室)應派員協助處理,非有正當理由不得拒絕;有危害他人生命、身體之虞時,得強制帶離現場,並尋求校外相關機構協助處理。
就前項情形,教師應告知已實施之輔導管教措施或提供輔導管教紀錄,供其參考。 各處室人員將學生帶離現場後,得安排學生前往圖書館、輔導處(室)或其他適當場所,參與適當之活動,或依規定予以輔導與管教。
學務處或輔導處(室)於必要時,得基於協助學生轉換情境、宣洩壓力之輔導目的,衡量學生身心狀況,在學務處或輔導處(室)人員指導下,請學生進行適合適量之活動或運動項目,但不應基於處罰之目的為之;若發現學生身體確有不適,
第二十條 法定代理人或實際照顧者之協助輔導管教措施 學務處或輔導處(室)依第十九條實施管教,須法定代理人或實際照顧者到校協助處理者,應請其配合到校,協助本校輔導該學生及盡管教之責任。
本校於學生有重大違規事件,應依家庭教育法規定,通知其法定代理人或實際照顧者;並提供相關家庭教育諮商或輔導等服務。法定代理人或實際照顧者拒絕配合時,應聯繫社政單位進行家庭訪視或協助處理。
第二十一條 學校之特殊管教措施 學務處認為學生違規情節重大,擬採取下列各款措施時,應依本校學生獎懲相關規定,簽會導師及輔導處(室)提供意見,經學生獎懲委員會討論議決後,始得為之。但情況急迫,應立即移送警察機關處置者,不在此限:
一、交由其法定代理人或實際照顧者帶回管教。
二、規劃參加高關懷課程。
三、聯繫社政及相關單位協助提供心理治療、社會工作、家庭諮商及其他專業服務。
四、送請少年輔導單位輔導。
五、移送警察機關處置。
六、移送司法機關處置。
學生獎懲委員會應保障當事人學生與其法定代理人或實際照顧者發言之權利,並充分討論及記載先前已實施各項管教措施之教育效果。
本校除採取第一項所定處置外,必要時,應聯繫社政單位協助處理。
學生家庭為脆弱家庭,或難以期待發揮輔導管教功能之家庭時,得不採取第一項第一款之帶回管教措施,而應聯繫社政單位協助處理或尋求其他校內外兒少保護資源。
學生交由法定代理人或實際照顧者帶回管教,每次以五日為限,並應於事前進行家訪,或與法定代理人或實際照顧者面談,以評估其效果。帶回管教期間,本校應與學生保持聯繫,繼續予以適當之輔導;
必要時,本校得終止帶回管教之處置;帶回管教結束後,本校得視需要予以補課。
第二十二條 高關懷課程之實施 為有效協助校園之中輟及高關懷群個案,本校應視需要,開設高關懷課程。
學務處或輔導處(室)認為學生違規情節重大,擬採取參加高關懷課程之處置時,應依本校規定,經學生獎懲委員會或高關懷課程執行小組議決後,始得為之。
本校得設高關懷課程執行小組,由校長擔任召集人,業務承辦處室主任擔任執行秘書,小組成員得包括本校各處室主任、相關業務組長、家長會代表、導師等。
執行小組應定期開會,每學期應召開二次以上會議,規劃、執行及考核相關業務,並改進相關措施。
高關懷課程編班以抽離式為原則,依學生問題類型之不同,以彈性分組教學模式規劃安排課程(如學習適應課程、生活輔導課程、體能或服務性課程、生涯輔導課程等),每週課程以五日為限,每日以七
節以下為原則。
高關懷課程之師資,依實際需要,經執行小組議決後,由校長聘請校內外開設相關課程或活動專長之人員擔任。
本校應視實際開設班別,設專責教師擔任導師工作,以每班一名為原則。
第二十三條 校園安全檢查之限制 為維護校園安全,本校發現或接獲檢舉、通報有下列各款情形之一者,得對學生身體、其隨身攜帶之私人物品(如書包、手提包等)或專屬學生私人管領之空間(如抽
屜、上鎖之置物櫃等),進行必要之校園安全檢查:
一、特定身分學生有危害他人生命、身體之虞。
二、前款以外學生涉嫌犯罪或攜帶第二十五條第一項各款及第二項第一款所列違法或違禁物品時,學務處應與校長、接獲通報之教職員工、導師或家長代表,以電子通訊或當面討論等方式進行緊急會商,認該生有危害他人生命、身體之虞者,應對該生進行檢查。
三、其他法規明文規定之情形。
前項第一款所稱特定身分學生,指下列各款之學生:
一、少年法院審理中或裁定交付保護管束執行期間,並經本校校園安全檢查會議決議,有危害他人生命、身體之虞者。
二、有少年偏差行為預防及輔導辦法第二條第一項所稱偏差行為,並經本校校園安全檢查會議決議,有危害他人生命、身體之虞者。
前項各款特定身分學生,應由本校校園安全檢查會議審議認定或變更認定;其參與人員,應以有權知悉該款特定身分學生名單之本校人員、有關之司法人員或社工人員為限。
參與本校校園安全檢查會議、緊急會商及執行校園安全檢查之所有人員,對特定身分學生及被安全檢查學生之個人資料,均負保密義務,並依個人資料保護法等相關規範辦理。
第二十四條 校園安全檢查之進行方式
為維護校園安全及學生之身體自主權、人格發展權,本校應參考教育部校園安全檢查操作手冊,訂定相關規定,由學務處依規定進行必要之校園安全檢查:本校應指定二位以上人員進行檢查,並依被檢查
學生意願,得由一至二位當時在校之本校教職員或學生陪同;他人生命、身體有遭受緊急危害之虞時,免除陪同人員。
為維護校園安全及學生之身體自主權、人格發展權,本校應參考教育部校園安全檢查操作手冊,訂定相關規定,由學務處依規定進行下列各款之安全檢查:
一、必要之校園安全檢查:本校應指定二位以上人員進行檢查,並依被檢查學生意願,得由一至二位當時在校之本校教職員或學生陪同;他人生命、身體有遭受緊急危害之虞時,免除陪同人員。
本校指定人員進行前項第一款之檢查時,被檢查之學生本人希望在場時,應同意其在場。
本校進行第一項之檢查時,應全程錄影,檢查結束後,應記錄檢查結果並保存;本校及有權調閱或保管本條影像資料之人員,應負保密義務。
前項之影像資料及檢查結果紀錄,本校應保存至少三年;有相關之申訴、再申訴、行政爭訟及其他法律救濟程序進行時,本校應保存至該等救濟程序確定後至少六個月。但法律另有規定者,從其規定。
本校之錄影設備、資料保存備份方式及影像資料調閱,應參考教育部校園安全檢查操作手冊規定辦理。
本校所屬教育主管機關基於職權要求或學生申訴評議委員會、學生再申訴評議委員會、訴願審議委員會、法院調查案件需要時,本校有配合提供影像資料之義務。
本校依第二十三條或本條規定所為之校園安全檢查,縱使未發現第二十五條第一項或第二項各款所列違法物品或違禁物品,仍為合法之安全檢查。
第二十五條 違法或違禁物品之處理
教師發現學生攜帶或使用下列違法物品時,應儘速通知學校,由本校立即通知警察機關處理。但情況急迫時,得視情況採取必要之處置:
一、槍砲彈藥刀械管制條例所稱之槍砲、彈藥、刀械。
二、毒品危害防制條例所稱之毒品、麻醉藥品及相關之施用器材。
教師發現學生攜帶或使用下列違禁物品時,應交由本校予以暫時保管,並由本校視其情節,通知法定代理人或實際照顧者領回。但本校認為下列物品,有依相關法律規定沒收或沒入之必要者,應移送相關
權責單位處理:
一、前項以外有危害他人生命、身體之虞之刀械、化學製劑或其他危險物品。
二、猥褻或暴力之書刊、圖片、影片或其他物品。
三、菸、酒、檳榔或其他有礙學生健康之物品。
四、其他法令規定之違禁物品。
教師或本校發現學生攜帶前二項各款以外之物品,有妨害學習、教學或校園安全之虞者,得予暫時保管,於無妨害學習、教學或校園安全之虞時,返還學生或通知法定代理人或實際照顧者領回。
教師或本校為暫時保管時,應負妥善管理之責,不得損壞。但法定代理人或實際照顧者接到本校通知後,未於通知書所定期限內領回者,本校不負保管責任,並得移由警察機關或其他相關機關處理。
第二十六條 學生對公物之賠償
學生毀損公物應負賠償責任時,由本校通知法定代理人或實際照顧者辦理。
第二十七條 身心障礙或精神疾病學生之轉介措施
教師實施輔導與管教時,發現學生有身心障礙或精神疾病者,應將輔導與管教紀錄,連同書面申請書送本校輔導處(室),斟酌情形安排學生接受心理諮商,或依法定程序接受特殊教育或治療。
第二十八條 學生之追蹤輔導及長期輔導
教師、學務處及輔導處(室)對因重大違規事件受處罰學生之追蹤輔導,應依學生輔導法及相關法令處理。
第二十九條 脆弱家庭學生之處理
教師輔導與管教學生過程中,發現學生可能處於脆弱家庭時,應通報本校。
本校應採取晤談評估等方式,辨識學生是否處於脆弱家庭,建立預警系統,建構其篩檢及轉介處遇之機制,以預防兒童少年保護、家庭暴力及性侵害事件之發生,並得於事件發生時,啟動校園危機處理機
制,有效處理。
本校知悉學生因家庭因素,致有未獲適當照顧之虞,或學生之法定代理人或實際照顧者因忽視教養,致學生有偏差行為、受保護管束處分或刑之宣告時,應視個案情狀依兒童及少年福利與權益保障法或少
年事件處理法等相關規定通報各該主管機關,請求相關機關(構)應依法處置,並負保密義務,及依個人資料保護法等相關規範辦理。
第三十條 法令規定之通報義務
教師在輔導與管教學生過程中,應依兒童及少年福利與權益保障法等相關法律規定,及校園安全及災害事件通報作業要點辦理通報;並依法保密,注意維護學生秘密及隱私。
第三十一條 禁止體罰及霸凌學生
依教育基本法第八條第二項規定,教師輔導與管教學生,不得有體罰及霸凌學生之行為。
第三十二條 禁止違法處罰學生
教師輔導與管教學生,得採規勸或糾正之方式,並應避免違法處罰學生。
第三十三條 禁止行政違法行為
教師輔導與管教學生時,應避免有構成行政罰法律責任或國家賠償責任之行為。
第三十四條 禁止民事違法行為
教師輔導與管教學生時,應避免有侵害學生權利,構成民事侵權行為損害賠償責任之行為。
第三十五條 教師違法處罰學生之懲處
教師有體罰、霸凌、不當管教或其他違法處罰學生之行為者,本校應按情節輕重,依教師法、教師成績考核辦法及相關規定,予以適當之懲處或其他處罰。
第三十六條 應提供學生申訴途徑
本校應依教育基本法第十五條及相關法令規定,提供學生對本校之輔導與管教措施提出申訴之救濟途徑,以保障學生之學習權、受教育權、身體自主權及人格發展權,增進校園和諧。
第三十七條 申訴之提起
學生對本校有關其個人之懲處、管教措施或決議,認為違法或不當致損害其權益者,應依國民教育法及相關法令之規定,向本校提出申訴。
第三十八條 學校之協助處理紛爭
經當事人請求或必要時,本校應協助教師處理紛爭。
教師因合法管教學生,與法定代理人或實際照顧者發生爭議、行政爭訟或其他司法訴訟時,本校應依教師之請求,提供必要之協助。
第三十九條 學校提供所需之設施及用品
教師實施輔導與管教工作所需之設施(如諮商處所)、校園安全檢查設備(如錄影設備)、違法物品保管設備(如密封夾鏈袋、保管盒、保管櫃)、安全檢查錄影資訊設備(如電腦、儲存設備)及文件表單(如輔導管教記錄表、家長通知書、學生獎懲委員會審議申請表、獎懲委員會裁決書、獎懲委員會裁決通知函、學生申訴單),應
由本校行政單位統一提供之;其中提供學生或法定代理人使用之文件表單,應公開於本校網站,並以適當方式宣導。
第四十條 本辦法之訂定程序
本辦法應經校務會議通過後,由校長發布實施,修正時亦同。


